Zorgtrajectnummer en Zorgtraject startdatum
Zorgverzekeraars controleren behandeltrajecten op basis van aandoening. Dit doen ze aan de hand van het zorgtrajectnummer en de zorgtraject startdatum. Voor alle behandeling(en) van een specifieke aandoening (bij één praktijk) wordt verwacht dat deze twee nummers altijd hetzelfde zijn. Is dat niet het geval, dan keurt de verzekeraar een declaratie vaak af.
Zorgtraject declaratiegegevens: Gegevens inzien en wijzigen
Binnen de trajectdetails is een kopje toegevoegd met de ‘zorgtraject declaratiegegevens’. Hier staan het zorgtrajectnummer en de zorgtraject startdatum die met declaraties binnen het traject worden meegestuurd. Als je op de uitklapfunctie klikt, worden de velden zichtbaar.
Indien er nog niet gedeclareerd is, zal het zorgtrajectnummer veld nog leeg zijn. Na het indienen van de eerste declaratie wordt deze data zichtbaar.

Ze worden automatisch ingevuld
Je hoeft als praktijk niets te doen, wij vullen deze velden voor je in.
Per diagnose wordt hetzelfde zorgtrajectnummer en startdatum gebruikt. Declareer je vanuit een nieuw traject voor eenzelfde diagnose, dan krijgt deze automatisch hetzelfde zorgtrajectnummer en startdatum toegewezen. Bij dezelfde diagnose maar een nieuwe aandoening (bijvoorbeeld: patiënt valt voor de tweede keer op de knie, na afronding van een eerdere behandeling), dan dient er een nieuw behandel- of zorgtraject te worden gestart en krijgt het traject een nieuw zorgtrajectnummer en startdatum (creatie van het traject) toegewezen.

Heb je retouren vanwege een onjuist zorgtrajectnummer of zorgtraject startdatum?
Het zorgtrajectnummer en zorgtraject startdatum waarmee een behandeling vanuit het traject is gedeclareerd, is in het nieuwe declaratie overzicht terug te vinden bij de details.
Oplossingen:
Zowel het zorgtrajectnummer en startdatum kunnen worden gewijzigd door bij zorgtraject declaratiegegevens op het kladblokje te klikken. Je komt dan op onderstaand scherm. Neem de juiste gegevens hierin over en druk op opslaan.

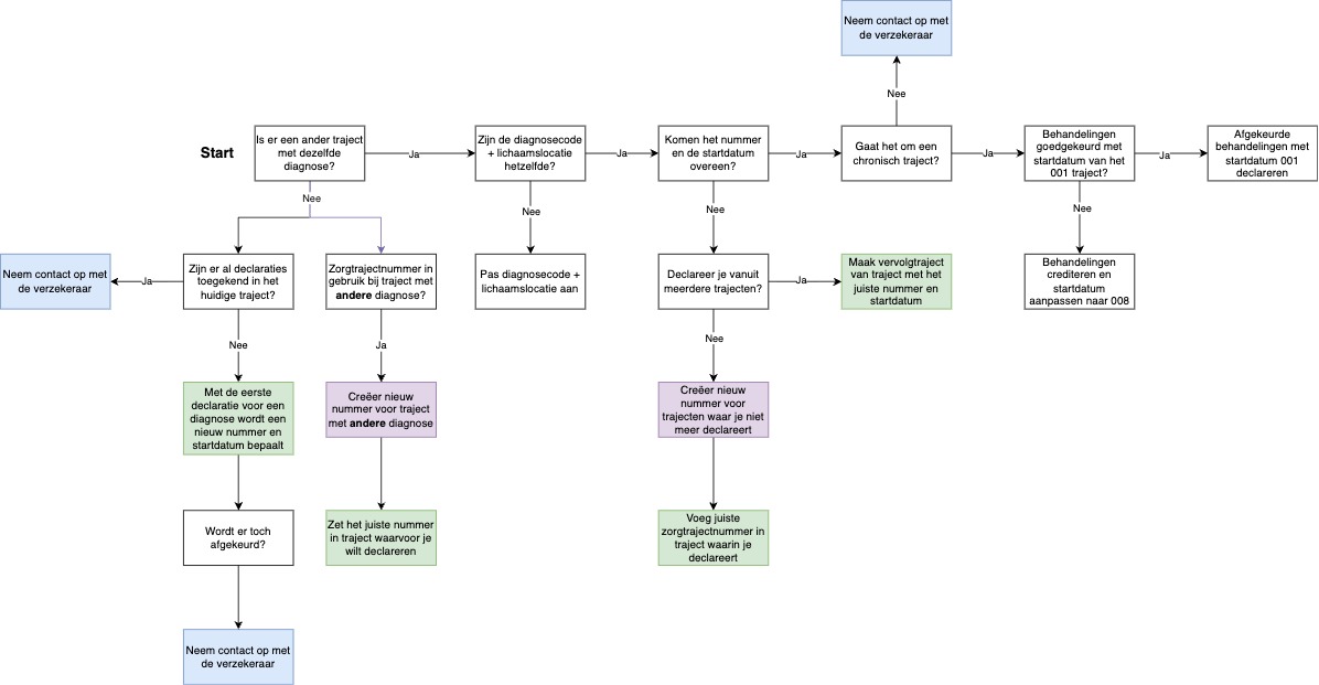
Beslisboom aanpassen zorgtrajectnummer en startdatum
Lees hieronder wanneer je zelf het zorgtrajectnummer en startdatum kan overnemen en in welke gevallen je het beste contact op kan nemen met de zorgverzekeraar.

Aanspraak Startdatum is alleen nog relevant wanneer de patiënt elders is behandeld
De aanspraakstartdatum hoeft alleen ingevuld te worden als deze van toepassing is, dus wanneer de originele start van het zorgtraject bij een andere praktijk is gemaakt. In dit geval komt de zorgtraject startdatum in FysioOne niet overeen met de datum die bij de zorgverzekeraar bekend is, dus moet de aanspraakstartdatum worden ingevuld. Concreet betekent dit dat de patiënt de oorspronkelijke startdatum van het zorgtraject mee zou moeten krijgen van de vorige praktijk, zodat deze correct in ons FysioOne kan worden vastgelegd en er geen discrepantie ontstaat bij de zorgverzekeraar.
Verwijsdatum ligt vóór de zorgtraject startdatum
Soms komt het voor dat een patiënt (opnieuw) een verwijzing krijgt terwijl deze al onder behandeling is. Wij adviseren in dit geval toch de oude verwijsdatum in het traject te behouden, omdat deze wordt afgekeurd op het moment dat deze datum ná die van de eerste behandeldatum ligt.